江苏省社会主义学院2026年度招标课题立项公告
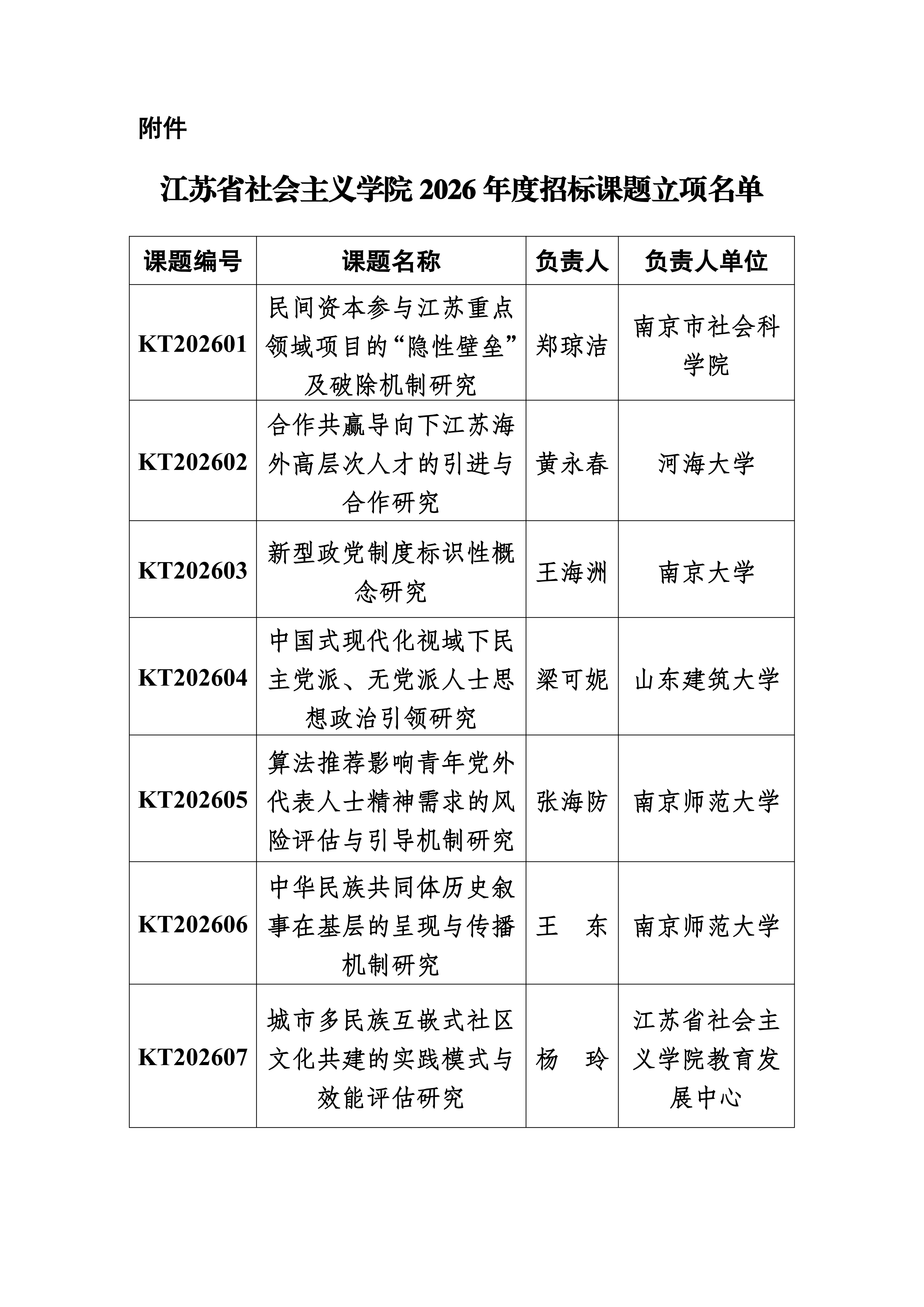
江苏省社会主义学院2026年度招标课题立项评审工作已经完成。此次立项评审按照公平竞争、择优立项原则,经专家评审并报院党组会研究,共有14项课题获准立项(见附件)。
请课题负责人认真填写《立项协议书》,加盖课题负责人所在单位公章。协议书一式三份于4月17日前(以快递寄出时间为准)寄至江苏省社会主义学院科研处。我院将在检查、盖章后将两份协议书寄送课题负责人,课题负责人与承担单位各执一份存档。逾期无故未签协议者,视为放弃立项。
课题完成截止日期为2026年9月28日,不受理延期申请。
联系地址:江苏省南京市秦淮区苜蓿园大街51号江苏省社会主义学院科研处1408室(邮编210007)
联 系 人:徐晓婷
联系电话:025-84287254 15366186119
江苏省社会主义学院
江苏省社会主义学院教育发展中心
2026年4月10日
附件



